今年8月,互金整治办下发《关于开展P2P网络借贷机构合规检查工作的通知》(以下简称“通知”),一同下发的还有《网络借贷信息中介机构合规检查问题清单》(以下简称“问题清单”),统一了P2P网贷平台整改方向。
为了更加直观记录和展示行业的合规进度,本篇报告整理出重点合规检查项,并对样本平台进行压力测试。
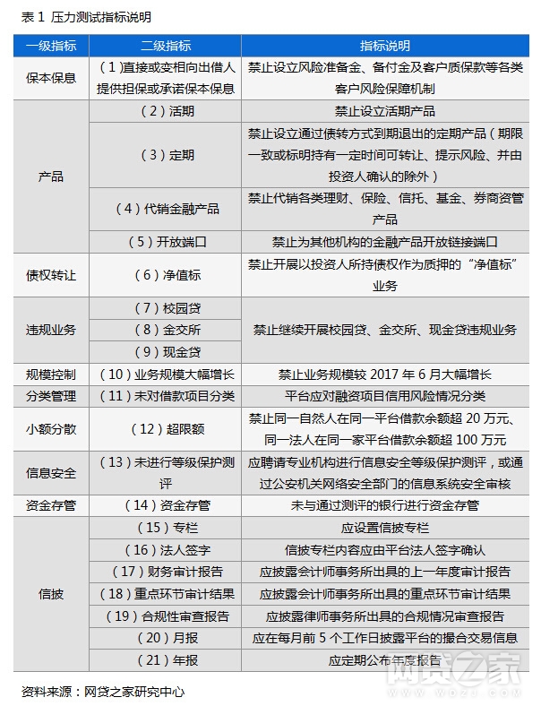
压力测试指标说明
报告以资料公开可查、数据准确可得为原则,筛选出21项重点指标,指标细项及说明如下:

样本选择
《通知》提出P2P网贷行业应当开展自律检查,其中中国互金协会对其网贷会员实施全覆盖自律检查。为了提高压力测试效率,报告选取接入中国互金协会信披系统、且正常运营的106家平台作为样本。其中,对于信披系统中的集团公司或资产端平台,样本具体到集团旗下、或资产端对应的P2P网贷平台。
压力测试方法
压力测试采用定量分析法,采用“一票否决制”。比如保本保息监测项,平台的若干产品中只要一个产品类型保本保息或变相保本保息,即认定平台保本保息。
一、压力测试结果
样本平台不同压力测试项通过率呈现两极分化。其中,违规业务清理效果好,目前已无样本平台涉及;大部分产品、净值标的压力测试通过率在九成以上;影响压力测试项通过率低的项目集中在信披的重点环节审计结果和合规性审查报告;此外,借款项目分类、法人签字及年报的压力测试通过率在过半水平,但整改较易。
1.保本保息
关于“直接或变相向出借人提供担保或承诺保本保息”的禁止项中,第7条规定禁止“变相承诺保本保息,包括在官网、APP等对外宣传及相关合同协议中表示设立风险准备金、备付金、客户质保款等各类客户风险保障机制”。
样本平台中,98.11%的平台已经取消了保本保息承诺。另外1.89%的平台中,一家是在产品说明中提及匹配保本保息的债权,一家是以质保金形式保障投资安全。可见越来越多的平台打破刚性兑付,向信息中介定位靠拢。
在样本平台中,部分平台的风险保障计划资金来源于第三方资金,用于形成逾期债权收购储备资金,而对逾期债权的催收追回资金流入风险保障计划,这种贷后资金管理模式风险保障计划,资金来源并非平台,不属于承诺保本保息的情形。
2.产品
目前,样本平台的产品合规度已经大幅提高,仅有个别平台上线活期产品,代销理财,或为其他金融机构开放端口。
(1) 活期产品:少数平台仍有类活期产品
样本平台中,96.23%的平台产品期限在1个月以上。另外3.77%的平台仍然在发期限非常短的“类活期”产品,比如期限在1周之内的超短期资金周转散标,或者是锁定期不足半个月的理财计划产品。
(2) 定期产品:上线理财计划产品的平台占比约四成
关于期限错配的禁止项中,第13条规定禁止“向出借人提供各类定期产品或承诺出借资金可以随时提取、包括在合同协议中约定通过债权转让方式到期退出的定期产品(借款人实际借款期限和出借人出借期限相匹配;或者在产品名称中标明持满一定时间方可转让、同时已充分向出借人提示流动性风险并由出借人事先书面确认的除外)”。
样本平台中,散标平台占比为60.38%,上线理财计划产品的平台占比为39.62%。

(3)代销金融产品:个别平台代销基金、保险产品
第16条禁止“代销各类理财产品、保险产品、信托产品、基金产品、券商资管产品等”。目前,样本平台中98.11%的平台仅展示网贷产品,另有2家平台代销旗下基金、保险产品。
(4)开放端口:少数平台为旗下子品牌开放端口
第17条禁止“未经许可发行销售各类资产管理产品,未经许可为其他机构的金融产品开放链接端口、进行广告宣传”。样本平台中,共有94.34%的平台未在官网开放为其他机构金融产品开放端口或进行广告宣传。而其余5.66%的平台开放的端口类型包括保险、金交所、信用卡办理。通过开放的端口跳转后,可进行保险投保、参与金交所产品投资、办理信用卡。
对于代销金融产品或开放其他金融机构端口的平台,整改只要把对非网贷产品的端口独立、并下架相应的广告宣传即可,这样平台的合规度提高,但对子品牌的导流作用削弱。
3.债权转让
一般,净值标的模式是投资人投资收益率相对较高的快借标或活动标后,以投资额度为限借入一定折扣额度的融资款,投资人获得融资回笼资金后继续在平台抢投高息标的,从而又增加了借款额度,进而形成了杠杆。目前市场上还存在一种变种净值标产品:债权回购产品。这种债权回购产品模式是投资人投资长期标后,利用平台债权机制将高息、长期债权折价成短期标的转让并承诺到期回购债权,回购债权后再次债转,赚取长期标与短期标利差,债权回购产品同样具备杠杆性。
第22条禁止“以出借人所持债权作为质押的‘净值标’借款业务”。目前98.11%的样本平台已经停发净值标,另有2家平台尚存净值标或债权回购机制。净值标脱离了普惠金融的本质,具有杠杆性,放大了平台成交量。但因涉及平台较少,整改难度不大,短期内可能会影响平台投资体验。
4.违规业务
目前,P2P网贷平台对校园贷、金交所、现金贷违规业务清理已较为彻底,未发现平台违规操作,可见平台业务合规意识增强。
(1) 校园贷
早在2017年6月,银保监、教育部、人社部下发《关于进一步加强校园贷规范管理工作的通知》,禁止P2P网贷平台禁止开展校园贷业务,此后平台纷纷下架相关业务。目前,样本平台中未有平台涉及校园贷业务。
(2)金交所
2018年3月,互金整治办下发《关于加大通过互联网开展资产管理业务整治力度及开展验收工作的通知》(以下简称“29号文”),规定互联网平台不得为各类交易场所代销(包括“引流”等方式变相提供代销服务)资产管理产品;之后大部分平台纷纷下架了相应的代销业务;第19条禁止“资产端对接各类地方交易场所的产品,或将网贷机构撮合形成的债权打包后通过地方交易所进行转让”。
第17条禁止为其他金融机构开放端口和第19条共同彻底堵死P2P网贷平台和金交所的各种合作情形。目前,有1家平台开放了金交所的端口,但未发现平台涉及第19条提及的资产端对接金交所或债权在金交所转让的违规情形。
(3) 现金贷
关于现金贷,目前业内尚无明确定义。《关于规范整顿“现金贷”业务的通知》中指出,现金贷业务的特征为无场景依托、无指定用途、无客户群体限定、无抵押,本报告将小额、期限较短且同时具备“四无”特征的借款项目认定为现金贷,统计发现目前样本平台全部已不再涉及上述违规业务。
5.规模控制
2017年6月,《关于进一步做好互联网金融风险专项整治清理整顿工作的通知》要求,整改期间P2P网贷平台不合规业务要逐步压降至零,不得新增不合规业务。而部分平台并未严格执行要求。通知严查P2P网贷平台规模控制不到位情形,禁止规模大幅增长。而规模增长选取的参考时间点即《关于进一步做好互联网金融风险专项整治清理整顿工作的通知》的发布时点。
以“贷款余额”作为平台规模增长的评价指标,剔除数据缺失、数据异常的平台,统计余下的66家平台业务规模增长情况,可发现,2018年8月相对2017年6月贷款余额规模减少的平台占比为16.67%,贷款余额增长不足1倍的平台占比为54.55%,贷款余额增长在2倍以下的平台占比为87.88%。

6.分类管理
第32条禁止“未指定对融资项目的真实性、合法性及其信用风险等情况进行审核、评价、分类的制度、措施,或相关制度、措施不健全”。样本平台共有103家平台可核实项目分类情况,其中53.40%的平台对借款项目进行了风险等级分类,其余46.50%的平台未明显标识项目风险等级。可见多数平台已加强风险提示,助力投资人筛选适合自己风险承受能力的投资标的。
借款项目风险等级分类整改难度不大,但各平台之间无法进行风险等级对比。对风险等级分类,平台普遍采用两种标识方式:一种是采用企业信用等级的分类方法,标注项目等级,比如AAA、B级;另一种是标注投资人风险偏好类型,比如适用借款项目适用“谨慎性及以上”风险承受能力投资人。

7.小额分散
《网络借贷信息中介机构业务活动管理暂行办法》规定,P2P网贷应当以小额为主,控制同一借款人在同一平台的借款余额上线,防范信贷集中风险,其中同一自然人在同一P2P网贷平台的借款余额上限不超20万元,同一法人或其他组织在同一P2P网贷平台的借款余额上限不超100万元。
样本平台中,网贷之家有8月份详尽借款人数据的平台共73家,其中8月份借款项目均在限额以内的平台占比为87.67%。借款限额整改涉及产品设计,需要平台逐步消化大额资产,整改难度较大。虽仍有12.33%的平台存超限额标的,但限额整改效果相对整治前已有明显改善。
8.信息安全
第40天规定禁止“未聘请有资质的专业机构对本机构进行信息安全等级保护测评、或者未申请并通过公安机关网络安全部门的信息系统安全审核”。而根据《上海市网络借贷信息中介机构公安网安部门“信息系统安全审核回执”申请指引》,通过公安机关信息系统安全审核的前提是已委托第三方测评机构测评。
样本平台中,62.26%的平台进行了等级安全保护测评,34.91%的平台通过了等级安全保护备案,另外有2.83%的平台未通过等级保护备案或测评。等级安全保护测评完整周期耗时不长,一般2周至2个月即可完成,所以对于尚未进行测评的平台,仍有相对充足时间开展相关工作。

虽然等级安全测评是问题清单提到的必须整改项,但并不是银监会要求的披露项,但披露相关信息有助于提高投资人信心,平台可适度披露相关信息。
9.资金存管
银行资金存管实现了客户资金与平台自有资金分账管理,有效避免了平台随意挪用资金。《关于做好P2P网络借贷风险专项整治整改验收工作的通知》指出,网贷整治办委托中国互金协会开展网贷资金存管业务测评,并且P2P网贷平台应当与通过测评的银行业金融机构开展资金存管业务合作。
样本平台中,87.74%的平台已上线银行资金存管,12.26%的平台仅签订银行存管协议或并未开展银行存管业务。涉及到的存管银行共23家,对接银行最多的是厦门银行,对接样本平台为12家;其次是江西银行、徽商银行和上海银行,均分别对接9家样本平台;再次是新网银行,对接的样本平台数为8家。
虽然目前大多数平台已经上线了银行资金存管,但并不意味着符合监管对资金存管的要求。截至目前,中国互金协会还未下发通过测评的银行名单。因银行存管是系统性工程,工作量大而复杂,上线或更换存管银行难度均较大。建议监管尽快公布存管白名单,为平台争取更多的整改时间。

10.信息披露
问题清单对P2P网贷平台信息披露要求完全参照银保监《网络借贷信息中介机构业务活动信息披露指引》,再次强调信披内容、时效性。
样本平台不同项目信披两极分化严重。超九成平台已经设立信披专栏,整改较易。
获取存在一定难度的重点环节审计报告和合规性审查报告,披露平台占比约两成多。因审核信息需由第三方进行,有一定的成本压力。银保监要求审核信息应于每年4月30日前披露,而部分地区要求重点环节审计结果和合规性审查报告的出具时间要在申请备案登记前的3个月之内,这导致审核信息整改难度较大。
法人签字、年报等较易获取信息的披露平台占比仅有五成左右水平,但整改难度不大。
(1)信息披露专栏:几乎全部平台已设置信披专栏
第69条要求P2P网贷平台在官方网站及提供网络借贷信息中介服务的网络渠道显著位置设置信息披露专栏、展示信息披露内容。
样本平台中,99.06%的平台已经设置了信息披露专栏,1家平台暂未设置信披专栏。
(2)法人签字确认:签字与否平台各占半壁江山
第71条要求信息披露专栏的内容全部需有法人签字确认。
样本平台中,一半的平台信息披露专栏有法人签字。样本平台法人签字确认形式有两种,一种是以“承诺函”的形式一次性确认信披专栏全部内容真实、准确、完整、及时;另一种是对信披专栏的所有信披项逐项签字确认。
(3)审核信息:信披进程缓慢
P2P网贷平台披露的审核信息包括财务审计报告、重点环节审计结果、合规性审查报告,并且财务审计报告和合规性审查报告均应是上一年度的报告。对于仅披露了报告封面的,认定为未披露。
审核信息中,财务审计报告披露占比最高,披露平台占比为64.15%;披露重点环节审计报告和合规性审查报告的平台数相差不大,占比均较低,分别为23.58%、25.47%。

(4)月报及年报:约半数平台需整改
第82、85条分别要求P2P网贷平台披露月报、年报。样本平台中月报、年报披露平台占比分别为63.21%、50.94%。
月报和年报展示了平台的运营信息,数据获取难度不大,整改较易。

总结
距离整改期限已不足4个月,平台合规整改总体存在挑战。资金存管合规度,尚需等公布银行存管白名单后加以判断,不过大部分平台已上线银行存管;对于规模控制合规度,需要结合监管对规模增幅的具体要求综合判断。建议监管尽快公布银行存管白名单;对于问题清单中需要作进一步解释的整改要求,比如反洗钱制度,也尽快给出明确指导,为平台迎接备案争取更多时间。